Digital Credential Manager

October 2022 - February 2023

We designed an internal application for state employees to manage citizens' digital credentials within a credential wallet. This initiative emerged in response to the COVID-19 pandemic, addressing the need for secure, verifiable digital proof—such as vaccination records—for citizens.

Defining User Roles And Permissions

We started by analyzing the five user types with access to the digital credential manager, documenting the information and actions each would need. These user permissions then guided our process flows and designs, ensuring intuitive experiences tailored to each role.

Roles:

System Administrator

Agency Administrator

Credential Builder

Credential Clerk

Reporter

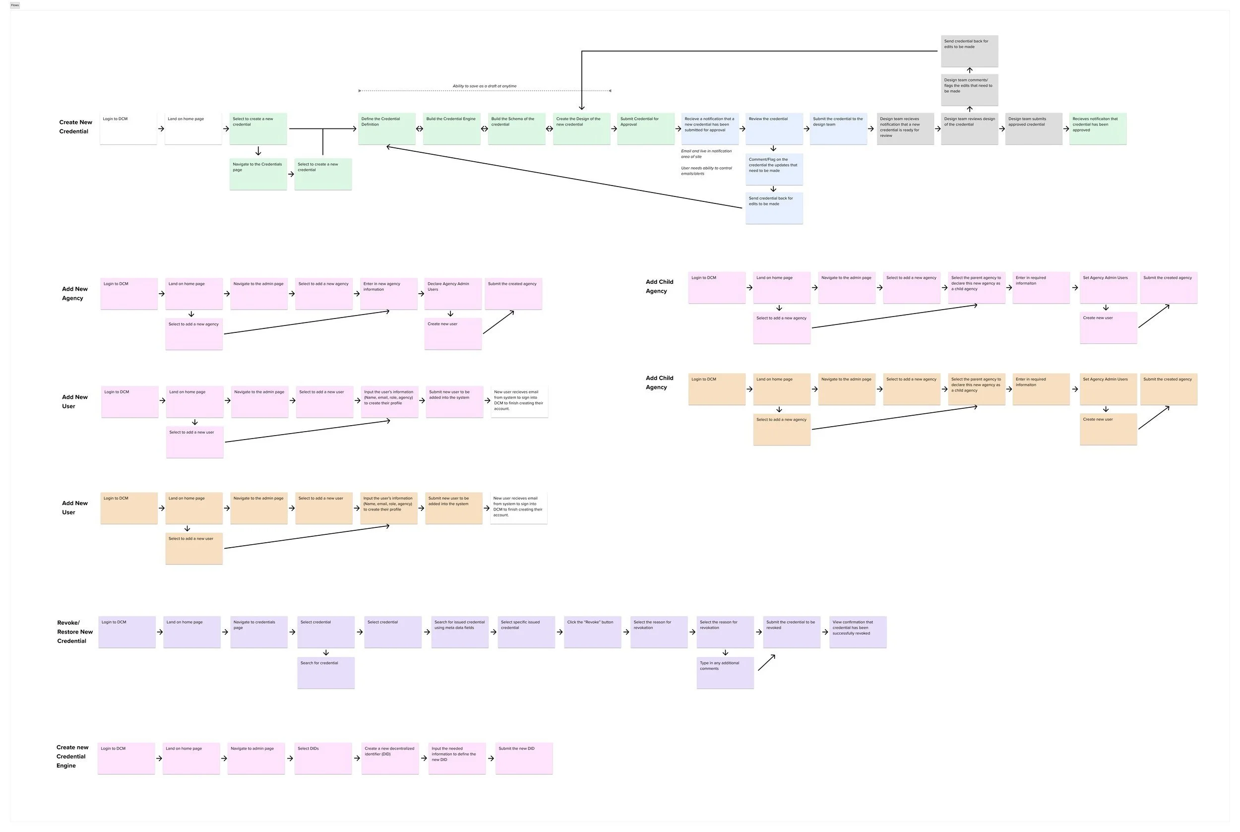
User Journeys

Key User Journeys Created:

  • Revoking and restoring credentials

  • Creating a new credential

  • Creating a new agency

  • Adding a new user

We developed user journeys for each key task in the digital credential manager, which helped define the requirements and flow of screens needed for users to complete their tasks efficiently.

Design System Creation

For this project, we developed a custom design system for the client, who was still building their design practice. The system was designed to support the digital credential manager and future initiatives, ensuring a consistent look and feel across all products.

Low Fidelity Wireframes

We created low-fidelity wireframes to communicate our vision for the digital credential manager. This alignment step ensured a shared understanding before progressing to detailed mockups.

Mockups

The Digital Credential Manager mockups translate functional requirements into intuitive interfaces. They effectively communicate design intent and guide development.

Development Handoff

Securing client approval was a key milestone, validating our designs and enabling development to begin. To ensure a smooth handoff, we:

  • Defined breakpoints and designed responsive screens for each size

  • Red-labeled screens to clearly communicate interactive elements

  • Linked components, text, and color styles consistently

  • Established acceptance criteria for UI user stories